北京航空航天大学2019年自主招生简章及招生相关要求
北京航空航天大学2019年自主招生简章及招生相关要求
北京航空航天大学是中华人民共和国工业和信息化部直属的一所综合性全国重点大学,是国家

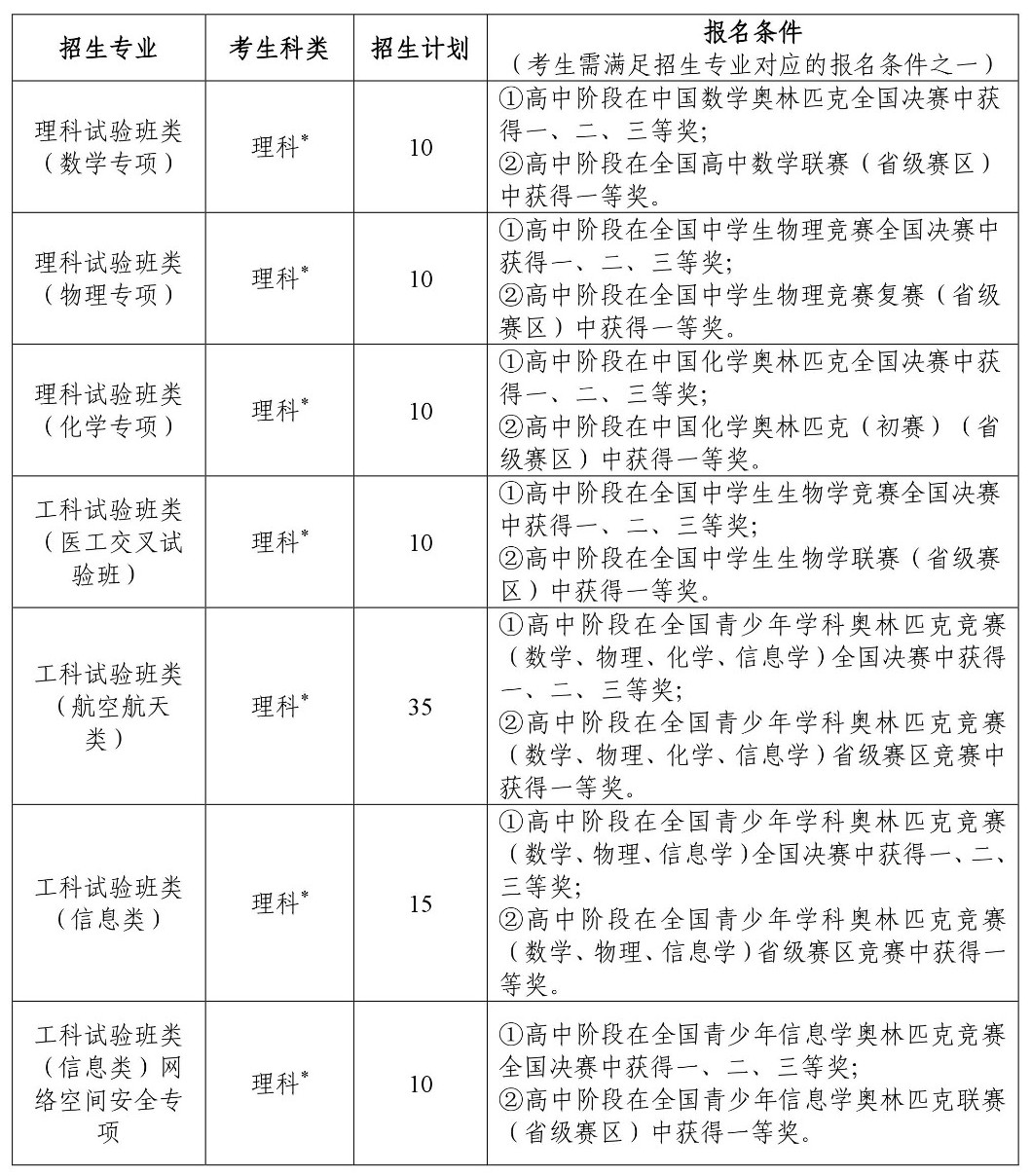
有兴趣申请北京航空航天大学网络空间安全学院吗?我们特别为信息类工科试验班的学生开设了网络空间安全专业,大一结束后学生即可加入培养项目。赶紧来深入了解我们自主招生的具体信息!
专项培养优势
北航的工科试验班,特别是信息类网络空间安全专项,其优势非常明显。若能被这个专项录取,大一毕业后,学生便可直接进入北航网络空间安全学院接受专业教育。2019年,众多考生都渴望通过这种方式进入这所高水平的学院。北航网络空间安全学院在学科研究和教学领域实力雄厚,为学生踏入这一领域提供了优质的学习平台。
报名时间与方式
有报名资格的考生需从2019年3月29日开始着手准备相关事宜。他们需登录指定的招生报名系统,完成账号注册和报名手续。这是自主招生选拔的第一步,而且每位考生只能报考一个专业。时间的选择至关重要,一旦错过了报名开始的时间,就可能会失去报考北京航空航天大学网络空间安全学院的机会。
报名资格审核
报名截止后,北航将成立一个学科评审团队,负责对提交的申请资料进行审查。该团队将对考生的学术能力、创新能力和综合素养进行全面评估,以此确定符合自主招生考核标准的人员名单。预计在2019年5月4日之后,该名单将通过北航招生网以及教育部的“阳光高考”平台对外进行公布。考生们可在阳光高考特殊类型招生报名系统中查看个人审核进度。截至2019年5月20日,务必登录该系统检查自己是否已参与测评。若在规定期限内未进行确认,系统将自动视同放弃报名资格。
考核准考证打印
确认报名参加北航自主招生考试的考生们请注意,2019年6月6日至13日这段时间内,考生们可以自行去打印《北京航空航天大学2019年自主招生考核准考证》。这张准考证是进入考核场所必须的证件,所以请务必在规定时间内完成打印,以免影响考核进行。另外,在打印过程中,一定要仔细核对个人信息,确保准确无误,以免给考核带来不必要的麻烦。
自主招生资格认定
北京航空航天大学在审核自主招生资格时,严格依照教育部颁布的相关规定。他们通过考生在自主招生考试中的综合表现,即笔试和面试的得分,来挑选出各个招生专业的合格者,并据此制定相应的优惠政策。这一过程不仅对考生的知识水平进行了评定,还对其现场反应能力和语言表达能力等综合素质进行了全面考量,竞争非常激烈。
选拔结果与优惠政策
选拔结果引起了广泛的注意。早在2019年6月22日之前,北京航空航天大学的自主招生名单已在招生网站上对外公布,并且已上传至教育部的“阳光高考”信息平台。那些获得自主招生资格的考生,将能够享受到一系列的优惠措施。在高考录取过程中,这些学生可以在本地模拟投档线的基础上降低20分(江苏地区为15分,海南地区为25分)的范围内争取到录取资格,同时,这一分数不得低于当地该科目本科一批的录取最低标准。上海和浙江省的考生也能享受到类似的优惠政策。而对于表现特别优异的学生,学校还会在录取政策上做出适当的放宽。
北京航空航天大学的自主招生方案为有志向的考生开辟了一条通往网络空间安全学院的途径,你是否想抓住这个难得的机会去报考?同时,别忘了为这篇文章点赞以及进行分享。